11 Things You Should Know About Order Of Draw Order Of Draw Phlebotomy Phlebotomy Study Order Of Draw

11 Things You Should Know About Order Of Draw Order Of Draw Phlebotomy Phlebotomy Study Order Of Draw

Order Of Draw Medical Laboratory Medical Laboratory Science Phlebotomy

Order Of Draw Medical Laboratory Medical Laboratory Science Phlebotomy

Cute Mnemonic For Order Of Draw Phb Phlebotomy Study Phlebotomy Humor Order Of Draw

Cute Mnemonic For Order Of Draw Phb Phlebotomy Study Phlebotomy Humor Order Of Draw

44491722dcd1f36eb53e2c443538e445 Jpg 608 526 Pixels Phlebotomy Phlebotomy Order Of Draw Phlebotomy Study

44491722dcd1f36eb53e2c443538e445 Jpg 608 526 Pixels Phlebotomy Phlebotomy Order Of Draw Phlebotomy Study

So We Re Doing These In Art They Re Hidden Poems And I Need Some Objects To Draw Like The Globe That S On T Found Poetry Blackout Poetry Art Blackout Poetry

So We Re Doing These In Art They Re Hidden Poems And I Need Some Objects To Draw Like The Globe That S On T Found Poetry Blackout Poetry Art Blackout Poetry

Draw Of Order Bar Chart Order Of Draw Alpha Laboratories Medical Diagnostics Division Phlebotomy Nursing Labs Phlebotomy Study

Draw Of Order Bar Chart Order Of Draw Alpha Laboratories Medical Diagnostics Division Phlebotomy Nursing Labs Phlebotomy Study

Draw Of Order Bar Chart Order Of Draw Alpha Laboratories Medical Diagnostics Division Phlebotomy Nursing Labs Phlebotomy Study

40 Phlebotomy Order Of Draw Chart Ai1c Phlebotomy Phlebotomy Study Order Of Draw

40 Phlebotomy Order Of Draw Chart Ai1c Phlebotomy Phlebotomy Study Order Of Draw

Pin On Things To Know

Pin On Things To Know

Phlebotomy Tubes Order Of Draw Phlebotomy Order Of Draw Phlebotomy Order Of Draw

Phlebotomy Tubes Order Of Draw Phlebotomy Order Of Draw Phlebotomy Order Of Draw

Phlebotomy Order Of Draw And Tube Additives Worksheet This Is A Free Downloadable Worksheet On The Teachers Phlebotomy Order Of Draw Order Of Draw Phlebotomy

Phlebotomy Order Of Draw And Tube Additives Worksheet This Is A Free Downloadable Worksheet On The Teachers Phlebotomy Order Of Draw Order Of Draw Phlebotomy

Found On Bing From Laurenlovato Weebly Com In 2021 Medical Technology Medical Marketing Medical Coding

Found On Bing From Laurenlovato Weebly Com In 2021 Medical Technology Medical Marketing Medical Coding

Phlebotomy Tubes And Tests Chart Luxury Venipuncture Troubleshooting Free Troubl Diyjoy Phlebotomy Phlebotomy Study Order Of Draw

Phlebotomy Tubes And Tests Chart Luxury Venipuncture Troubleshooting Free Troubl Diyjoy Phlebotomy Phlebotomy Study Order Of Draw

Colors Of The Rainbow Phlebotomy Order Of Draw Part 1 Phlebotomy Study Phlebotomy Phlebotomy Order Of Draw

Colors Of The Rainbow Phlebotomy Order Of Draw Part 1 Phlebotomy Study Phlebotomy Phlebotomy Order Of Draw

What Is Phlebotomy Order Of Draw Specimen Handling Transport Phlebotomy Phlebotomy Study Phlebotomy Order Of Draw

What Is Phlebotomy Order Of Draw Specimen Handling Transport Phlebotomy Phlebotomy Study Phlebotomy Order Of Draw

Check Out This Gem I Found From An Old Shop Geocaching Order I Placed A Few Years Ago Did You Know They Take Special In 2020 Geocaching Pictures To Draw Window Clings

Check Out This Gem I Found From An Old Shop Geocaching Order I Placed A Few Years Ago Did You Know They Take Special In 2020 Geocaching Pictures To Draw Window Clings

In My Classroom The Forest And The Trees Questions To Ask Of Chronological Order Text This Or That Questions School Reading Reading Resources

In My Classroom The Forest And The Trees Questions To Ask Of Chronological Order Text This Or That Questions School Reading Reading Resources

One Of The Most Work Transforming Principals I Ve Ever Found I Now Use This In Eve Digital Art Tutorial Digital Painting Tutorials Digital Painting Techniques

One Of The Most Work Transforming Principals I Ve Ever Found I Now Use This In Eve Digital Art Tutorial Digital Painting Tutorials Digital Painting Techniques

Pin By Chloe Lafollette On Art Harry Potter Drawings Harry Potter Tattoos Harry Potter Art

Pin By Chloe Lafollette On Art Harry Potter Drawings Harry Potter Tattoos Harry Potter Art

Pin On Phlebotomy

Pin On Phlebotomy

Cosmic Order Aliens Tumblr Drawing Third Eye Chakras Beleive Third Eye Art Art Weird Drawings

Cosmic Order Aliens Tumblr Drawing Third Eye Chakras Beleive Third Eye Art Art Weird Drawings

Planets Drawings Google Search Solar System Planets Planet Drawing Planet Order

Planets Drawings Google Search Solar System Planets Planet Drawing Planet Order

Credit Card Order Processing Flowchart Flow Chart Flow Chart Template Credit Card

Credit Card Order Processing Flowchart Flow Chart Flow Chart Template Credit Card

10 Cool Options For Custom Family Portraits Custom Wall Art Custom Family Portrait Custom Portraits

10 Cool Options For Custom Family Portraits Custom Wall Art Custom Family Portrait Custom Portraits

My Re Creation Of A Drawing Found On Here Drawings For Boyfriend Cute Drawings For Him Easy Love Drawings

My Re Creation Of A Drawing Found On Here Drawings For Boyfriend Cute Drawings For Him Easy Love Drawings

3

3

Activity Diagram For Online Shopping System Online Customer Can Browse Or Search Items View Specific Item Add It To The Activity Diagram Activities Diagram

Activity Diagram For Online Shopping System Online Customer Can Browse Or Search Items View Specific Item Add It To The Activity Diagram Activities Diagram

Classic Order Of Light Light And Shadow Shadow Drawing Shadow Theory

Classic Order Of Light Light And Shadow Shadow Drawing Shadow Theory

Discover The Hidden Poems Altered Book Art Blackout Poetry Art Book Page Art

Discover The Hidden Poems Altered Book Art Blackout Poetry Art Book Page Art

Cross Functional Flowcharts Solution Business Flow Chart Process Flow Chart Flow Chart

Cross Functional Flowcharts Solution Business Flow Chart Process Flow Chart Flow Chart

Drawing Planets In Our Solar System Order Of Planets Orbiting The Sun Youtube Solar System For Kids Solar System Projects Solar System Order

Drawing Planets In Our Solar System Order Of Planets Orbiting The Sun Youtube Solar System For Kids Solar System Projects Solar System Order

How To Draw A Cute Chibi Ginny Weasley From Harry Potter Tutorial How To Draw Step By Step Drawing Tutorials Drawing Cartoon Characters Character Design Tutorial Drawing Tutorial

How To Draw A Cute Chibi Ginny Weasley From Harry Potter Tutorial How To Draw Step By Step Drawing Tutorials Drawing Cartoon Characters Character Design Tutorial Drawing Tutorial

Catholic Mass Sorting Cards Lessons And Activity To Teach The Order Of The Mass Sorting Cards Catholic School Teacher Teaching

Catholic Mass Sorting Cards Lessons And Activity To Teach The Order Of The Mass Sorting Cards Catholic School Teacher Teaching

Archive Gothic Ornate Original Preserve Order Characters Lower Case Letters Ornate Designs To Draw

Archive Gothic Ornate Original Preserve Order Characters Lower Case Letters Ornate Designs To Draw

404 Not Found Drawing Challenge 30 Day Drawing Challenge 30 Day Art Challenge

404 Not Found Drawing Challenge 30 Day Drawing Challenge 30 Day Art Challenge

Pin On Destination Ideas

Pin On Destination Ideas

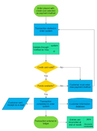
Credit Card Order Process Flowchart Workflow Diagram Diagram Process Map

Credit Card Order Process Flowchart Workflow Diagram Diagram Process Map

Drawing Of An Ideal Ionic Column 1928 Architecture History Architecture Drawing Architecture Sketch

Drawing Of An Ideal Ionic Column 1928 Architecture History Architecture Drawing Architecture Sketch

Earth S Layers Inb Activity Is Perfect For Visual Learners To See The Order Of Atmospheric Lay Interactive Science Notebook Earth Science Interactive Notebooks

Earth S Layers Inb Activity Is Perfect For Visual Learners To See The Order Of Atmospheric Lay Interactive Science Notebook Earth Science Interactive Notebooks

Nikki On Instagram I Didn T Know What To Draw Tonight But Then I Found A Cute Pic Of Hobi On Pinterest And It Fixed E Kpop Drawings Bts Drawings Drawings

Nikki On Instagram I Didn T Know What To Draw Tonight But Then I Found A Cute Pic Of Hobi On Pinterest And It Fixed E Kpop Drawings Bts Drawings Drawings

Draw A Word Short Vowel Edition Word Families Words Kindergarten Word Families

Draw A Word Short Vowel Edition Word Families Words Kindergarten Word Families